宇芯半导体作为销售MP2235S 在国内知名的MPS代理商丨芯源代理商 (刘超13631567214手机微信同号) ,面向大陆三百万中小电子生产企业提供MPS芯源全系列产品采购、技术及服务支持。深圳市宇芯半导体有限公司一直扎根于一站式电子元器件分销领域,现已成为多家国际品牌的电子元器件代理商。先后代理销售Maxim美信、TI德州仪器、ST意法、NXP恩智浦、ADI亚德诺、Altera阿尔特拉、Atmel爱特梅尔、MPS芯源、Samsung三星、Winbond华邦、Eon宜扬、XILINX赛灵思、ON安森美、Infineon英飞凌、飞思卡尔freescale等十几个品牌原装现货。
MPS代理商,MPS公司是全球领先的电源管理芯片供应商,宇芯半导体代理MPS全系产品,海量现货为中国客户提供MPS芯片现货及订货支持,宇芯半导体作为芯源公司(MPS)授权的MPS代理商,24小时提供MPS芯源公司的各类产品最新报价,MPS代理商-美国芯源公司授权宇芯半导体MPS代理商。
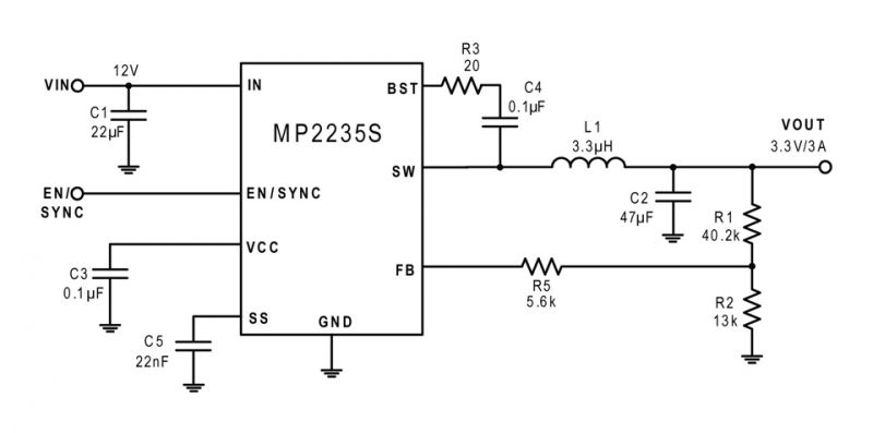
MP2235S具有外部软启动功能的 3A、16V、800kHz 同步降压变换器

MP2235S 是一款内置功率 MOSFET 的高频同步整流降压开关变换器。它提供紧凑的解决方案,在宽输入范围内可实现 3A 的连续输出电流,具有极好的负载和线性调整率。MP2235S 在输出负载范围内采用同步模式工作以达到高效率。电流控制模式提供快速瞬态响应,并使环路更易稳定。全方位保护功能包括过流保护(OCP)和过温关断保护(TSD)。MP2235S 最大限度地减少了现有标准外部元器件的使用,采用节省空间的 8-pin TSOT23 封装。

首页 产品中心 代理品牌 IC学院 IC资讯 应用方案 常见问题 了解宇芯 企业新闻 企业招聘 联系我们
Copyright © 2005-2022 All rights reserved 深圳市宇芯半导体有限公司 粤ICP备2022054100号统计工具
地址:深圳市宝安区西乡街道渔业社区轻铁东五巷5号二单元5D电话:13631567214
传真:0755-85298357邮箱:753172381@qq.com技术支持:深圳市宇芯半导体有限公司
深圳最专业的IC代理商,IC供应商,慧能泰代理商,芯朋微代理商,江智代理商,3PEAK代理商,Spansion代理商,Winbond代理商.你身边最优秀的IC供应商合作伙伴
宇芯半导体官方微信
扫一扫立即加关注